С вариантами ответов:)
«Курс на инновации! Нам нужны свежие идеи от сотрудников!» — с такого призыва начинается большинство проектов по вовлечению сотрудников в работу с идеями. Но после того, как курс взят, руководителю проекта предстоит принять еще немало решений на развилках, определяющих путь проекта. Мы взяли на себя смелость собрать основные моменты, которые необходимо продумать, чтобы проект не превратился в гонку за рейтингом, а принес измеримую пользу бизнесу.
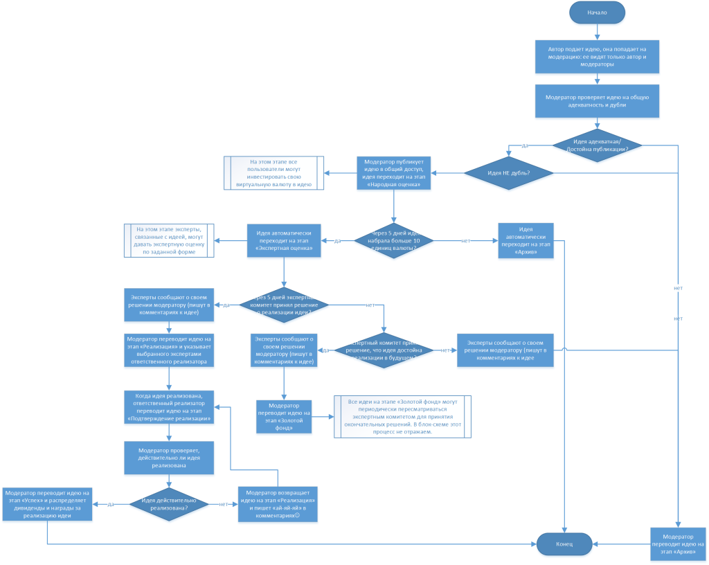
- 1. Какой будет воронка и блок-схема жизненного цикла?
- 2. Зачем нужна народная оценка?
- 3. Нужна ли анонимность?
- 4. Кто будет принимать решение о судьбе идеи и по каким критериям?
- 5. Кто будет реализовывать идеи, а кто — выделять на это деньги?
- 6. Кого и как вознаграждать?
- 7. Как раскрутить проект?
1.Какой будет воронка и блок-схема жизненного цикла?
Каждая идея должна иметь понятный жизненный цикл и прозрачные правила продвижения по его воронке. Фиксированная воронка позволяет назначать ответственных за определенные этапы, переводить идеи между этапами автоматически — по времени, количеству народных голосов или экспертной оценке, и просто фильтровать идеи в общем списке.
Самая элементарная воронка может быть, к примеру, такой:
- Народная оценка — здесь сотрудники голосуют за идеи
- Экспертная оценка — эксперты принимают решение о судьбе идеи
- Реализация — решение экспертов положительное, идея ушла в реализацию
- Подтверждение реализации — ответственный реализатор сообщает о внедрении, которое модератор должен подтвердить
- Успех — идея успешно реализована и модератор это подтвердил, участники вознаграждены, всем шампанского
- Золотой фонд — идея хороша, но сейчас нет ресурсов на ее реализацию, отложим
- Архив — идея не годится / дубль / уже реализована
Блок-схема процесса продвижения идеи по воронке тоже может быть достаточно проста.
А может быть и в 3-4-5 раз крупнее и сложнее. Все зависит от размера компании и сложности внутренних процессов. Но чем сложнее процесс, тем больше в нем должно быть автоматизации, иначе идеи рискую попросту увязнуть в бюрократических препонах. Разрисуйте блок-схему в Visio — картина сразу станет прозрачнее. Скачать пример можно здесь.
2. Зачем нужна народная оценка?
Народное голосование за идеи привлекает внимание сотрудников к проекту — приятно заявить свою волю, поставить «лайк» понравившейся идее и не удостоить своим вниманием «ерунду». А там, глядишь, почитав чужие опусы, читатели заделаются писателями и внесут свои предложения — ведь видно же по проекту, что дело это полезное, безопасное и понятное (как эти условия обеспечить — читайте дальше). Но мы на народное голосование возлагаем бОльшие надежды, чем просто привлечение внимания, а потому используем не «лайки», а «пряники», которыми за идеи можно не просто голосовать, но — инвестировать. Инвестируя свой «пряник», сотрудник может рассчитывать на дивиденды в случае успешной реализации идеи, но в случае, если идея не будет внедрена, вложения сгорят.
Что дает такая схема?
Помимо привлечения внимания, она, с одной стороны, делает инвесторов заинтересованными в скорейшей реализации идеи и подталкивает их помогать в этой реализации. С другой, «фильтрует» глупости. На старте проекта вы 100% получите идеи из серии «Давайте сделаем трехдневную рабочую неделю», «Удвойте зарплату» и «Судью на мыло», которые наберут 146% голосов. Но — экспертный комитет (см. далее) ее к реализации не пропустит, а значит, все инвестиции сгорят. Раз, другой, третий — навеселившись и потратив все наличные «пряники», сотрудники поймут, что проект не для веселья, а для дела, и предлагать надо то, что полезно бизнесу, а не то, о чем хочется попросить фею-крестную.
На этап голосования/инвестирования обычно отводится строго определенное время — неделя, две, месяц — после чего идея уходит к экспертам на оценку, а инвестирование закрывается. У инвестирования лишь на начальном этапе есть глубинный смысл: на этом этапе все идеи — «высокорисковые активы», еще не ясно, какие мнения относительно них будут у экспертов, надо думать самим.
А если бы возможность инвестировать сохранялась на всех этапах воронки, то сотрудники придерживали бы инвестиции для тех идей, что уже одобрены к внедрению или ушедших в реализацию — ведь вероятность достичь успеха у таких идей гораздо выше.
3. Нужна ли анонимность?
Случай из жизни: в производственной компании запустили проект по сбору идей на портале, но не все сотрудники имели к нему доступ. Работники ручного труда приносили свои идеи куратору проекта на бланках, многие — усмехаясь и поглядывая на камеру видеонаблюдения: «Вот тебе, хе-хе, моя анонимная идея». Корпоративная паранойя была высока, в соблюдение анонимности никто не верил, а следовательно, смелых мыслей и не высказывал.
Возможность по-настоящему анонимной подачи идей критично важна. «По-настоящему» — это не только с соблюдением технических условий, но и с должной коммуникацией. Люди должны поверить, что анонимность безопасна — потребуется сделать на этом акцент в промо-материалах. Например: «О том, кто подал анонимную идею, наш сисадмин не сможет сказать генеральному директору даже под угрозой увольнения — этой информации попросту нет в базе! Но помните, подавая идею анонимно, вы лишаете себя права на возможное вознаграждение — награда не найдет героя, он раз и навсегда безвестен».
И дело даже не только в том, что идеи могут не понравиться руководству — более опасной зачастую кажется ситуация, когда твоя идея усложняет жизнь коллегам из соседнего отдела, с которыми имеешь дело каждый день и не хочешь усложнять отношения.
Так что анонимность — must have, но сами анонимы будут платить за право быть неузнанным отсутствием вознаграждения.
4. Кто будет принимать решение о судьбе идеи и по каким критериям?
Провальная ситуация, когда сотрудники присылают свои идеи и дальнейшая их судьба неизвестна. Приняли, не приняли, если не приняли, то почему? Все эти вопросы волнуют авторов-новаторов. И когда естественное желание развеять неопределенность натыкается на глухую стену молчания, желание предлагать еще что-то быстро иссякает, ибо зачем.
У проекта должны быть четкие правила — кто, по какому принципу и как часто оценивает идеи и принимает по ним решения.
- Это может быть экспертный комитет, который собирается раз в месяц и коллегиально принимает решение по всем новым идеям, как в компании «PERI»
- Это могут быть эксперты, закрепленные за идеями по конкретным направлениям, и оценивающие идеи по фиксированной анкете (в «Пряниках» правила автоматического закрепления экспертов за идеями и состав анкеты настраиваются в админке)
- Это могут быть отдельные эксперты + ЛПР (лицо, принимающее решение). Группа экспертов из финотдела может дать свои оценки по анкете, но конечную судьбу идеи определяет финансовый директор (и для принятия этого решения у идеи может быть отдельный этап воронки — чтобы ЛПР-у было удобно посмотреть все идеи, ожидающие его решения).
Чем меньше компания, тем проще процесс оценки идей, чем она больше — тем процедура сложнее, но в обоих случаях она должна быть прозрачной для сотрудников: вопросы «кто, почему и какое решение вынес по идее» должен по каждой идее иметь однозначный ответ.
5. Кто будет реализовывать идеи, а кто — выделять на это деньги?
Случай из жизни: в одном крупном ритейлере быстро свернули первую попытку внедрить банк идей, т. к. в ответ на полезные идеи сотрудников никто из менеджеров проекта не мог сказать, кто в компании принципе может эти идеи реализовать. Ресурсы HR-отдела по отсмотру заявок и принятию решений быстро иссякли и проект остановили. В компании «Alseco» в аналогичной ситуации было понятно, кто и что должен реализовывать, но ресурсов у руководителей функций не хватало, в итоге идеи принудительно тормозились и откладывались в долгий ящик, что не прибавляло энтузиазма сотрудникам.
Запуск проекта по работе с идеями возможен только тогда, когда компания готова их воплощать. Речь не идет о том, чтобы немедленно реализовывать все, что принял экспертный совет — на это никаких денег не хватит. Но о том, что руководство должно быть морально и ресурсно готово к изменениям и давать на каждую одобренную экспертами идею развернутую обратную связь: почему одна идея идет в реализацию прямо сейчас («позволит на 10% снизить расходы на логистику в ближайший год»), а другая — принимается, но откладывается на будущее («в долгосрочной перспективе может привести много новых клиентов, но потребует вложений в размере ХХ млн. у.е., которые мы не можем выделить прямо сейчас»).
Решение же о том, как определять реализаторов, каждая компания принимает для себя. Это могут быть:
- Реализаторы-добровольцы (в т. ч. из числа инвесторов)
- Люди, назначенные ЛПР-ами
- Микс первых и вторых.
Но в любом случае участники проекта должны понимать — по каким правилам реализаторы выбираются, назначаются или самовыдвигаются, и как формируется бюджет на реализацию — необходимо ли защитить свой проект на бюджетном комитете, реализовать «пилот» на голом энтузиазме или просто взять деньги «из тумбочки».
6. Кого и как вознаграждать?
Вознаграждение инвесторов, принявших участие в народной оценке — вторично. Первично — вознаграждение авторов и реализаторов идей. Если в компании есть сложившаяся система оценки экономической эффективности идей, и на нее завязано материальное вознаграждение для авторов — прекрасно! Главное, чтобы авторы понимали, какая их конкретно идея и почему получила финансовое вознаграждение.
Игровое вознаграждение может быть более простым:
- Простое рейтингование авторов идей, прошедших модерацию
- Подкрепление бейджами каждой идеи, прошедшей модерацию. А, может, и не только бейджами — а сразу приятной материальной мелочью, как сделали в «Interpipe».
- Вознаграждение авторов бейджами и бонусом игровой валюты за каждую реализованную идею
- Аналогичное вознаграждение реализаторов
Игровая валюта должна появляться только на тех этапах, которые обеспечили компанию ощутимую пользу. Иначе история грозит превратиться в «гонку за айфонами» (почитайте на досуге — лонгрид юмористический, но очень жизненный).
7. Как раскрутить проект?
Публикация правил проекта (коротких и понятных), яркий анонс — очевидный must have, не будем на нем останавливаться. Уделим внимание первоначальному «вбросу» контента и вовлекаторам.
При открытии проекта полезно будет наполнить его первыми идеями, опубликованными разными людьми. Договоритесь об этом с коллегами — не в службу, а в дружбу — пусть покажут своим примером, что ожидается от участников.
С ними же можно договориться и о «вовлекаторстве» — активном инвестировании, комментировании, подбадривании авторов других опубликованных идей. Задача — создать «движуху», которая поможет легче вовлечься основной массе, пока еще сомневающейся и опасающейся.
Ну и не забывайте об обратной связи! Проект будет жить и приносить пользу тогда и только тогда, когда все идеи — и полезные, и бредовые — будут получать честную (но вежливую) обратную связь от экспертов и лиц, принимающих решение.
Удачи!
Пряничных дел мастер, управляющий партнер Pryaniky.com





